Siklus Kemiskinan
untuk membantu orang lain, maka kita harus memahami siklus kemiskinan

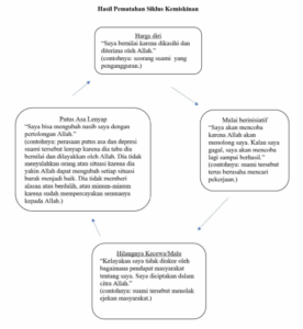
Untuk memutuskan siklus kemiskinan harus ada perubahan mental.

Untuk memutuskan siklus kemiskinan harus ada langkah-langkah praktis.

Menerapkan proses ini bisa membawa dampak yang sangat drastis.

Dengan menggunakan garis besar ini, saudara akan siap membantu orang lain supaya dia mampu membantu dirinya sendiri.